Welcome to Feihong Semiconductor official website, pure domestic IGBT e-mail: feihongbcok@gmail.com

FHF65R420A

Release time:2019-10-17 17:05:57

Industry generic name:TK12A60W (Toshiba), IPA60R600P7SWait

View Specifications >
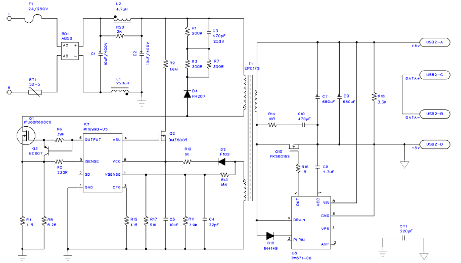
  • Feihong 65R420, applied to the primary switch tube of 65W-PD fast charging power supply; Brand model of benchmarking Dongwei FET: OSG65R380FF; Alternative models of other MOS tube brands: TK12A60W (Toshiba), IPA60R600P7S, etc.

Obtain free product samples

Your salutation:
Contact Information:
Product sample:

Product Parameters

Part Number Polarity Package PIN Vgs(±V) VTH(V) ID(A) BVdss(V) Rds(on)(Ω) With FRD Diode
Model Polarity Encapsulation form Foot arrangement Vgs=10v
(typ)
Vgs=10v
(max)
FHF65R420A
N
TO-220F
GDS
30
2-4
11
650
420

Product Details

【Product Introduction】

Feihong 65R420, used as the primary switch tube for 65W-PD fast charging power supplies;equivalent to Dongwei field effect transistor model: OSG65R380FF; other MOS tube brand replacement models: TK12A60W (Toshiba), IPA60R600P7S, etc.


【Product Advantages】

FHF65R420A,low switching loss, easy to meet EMI requirements, good consistency, high reliability.





FHF65R420A pin diagram

Hot Tags: Domestic FHP230N06VSubstitute IXFK94N50P2IXFK94N50P2 model MOS tubeFHP230N06V domestic MOS tube

FHF65R420AProduct Application Articles

Why choose Feihong

omni-directionalmarketing service system,15+YearFAEExperience technical support

Feihong Semiconductor focuses on R & D and production of power devices

MOS FET/IGBT Single Tube/Diode/Triode

Free sample:feihongbcok@gmail.com

WeChat sweep, direct communication!

Super junction MOSFET Product Application Articlesmore>
Common Circuit Solutionsmore>

Related Product recommend

  • FHD30N06LA/FHU30N06LA

    Free sample
    Join List
  • FHP540E/FHD540E

    Free sample
    Join List
  • FHP80N07L1

    Free sample
    Join List
  • FHP30N30W/FHF30N30W/FHA30N30W

    Free sample
    Join List
  • FHP540C/FHD540C

    Free sample
    Join List
  • FHP3205C/FHD3205C

    Free sample
    Join List
  • FHP15N10D

    Free sample
    Join List
  • FHP8N60W/FHF8N60W

    Free sample
    Join List
    • Feihong Semiconductor has provided one-stop MOS tube solutions for enterprises in the field of 10000 electronics. | e-mail : feihongbcok@gmail.com
      Feihong Semiconductor has provided one-stop MOS tube solutions for enterprises in the field of 10000 electronics. 关闭

      put it away

      Click to apply
      Free sample